sexta-feira, 25 de maio de 2012

Relês falta de fase

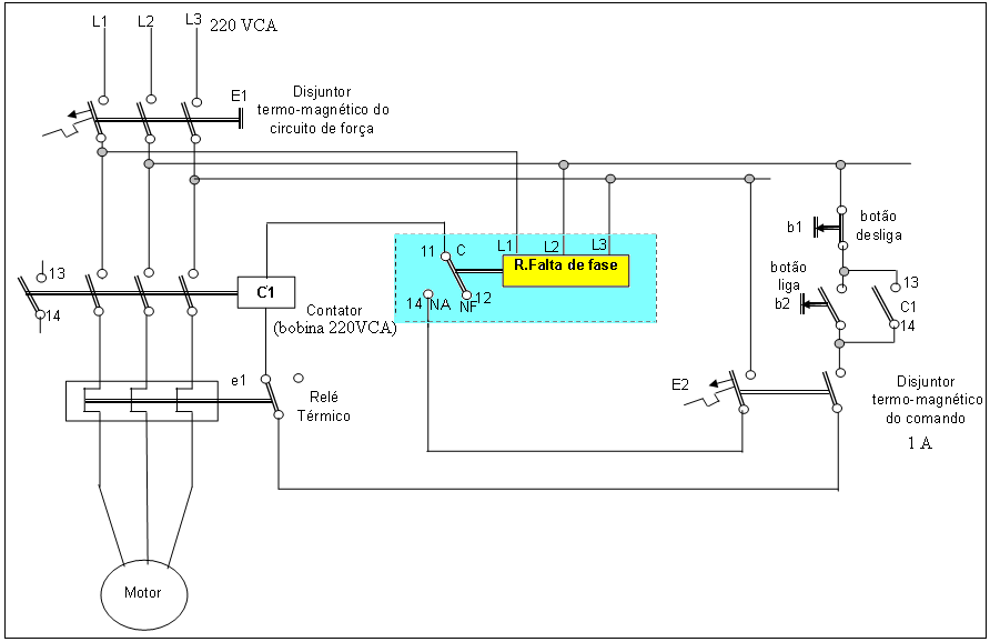
O relé falta de fase detecta inconsistências de fase no sistema elétrico, comutando seus contatos auxiliares. Geralmente ele corta a alimentação de contatores principais, frente à uma falta de fase.

Relê falta de fase Coel

Eles comutam nas seguintes condições: se a tensão cair abaixo do set de mínima, se a tensão subir acima do set de máxima, se houver assimilaridade do valor de tensão para as fases (tolerância de 20%) e até em caso de assimilaridade no ângulo de uma das fases.
São regulados por dois trimmers: tensão mínima e tensão máxima. Para um relé de 440V, temos o seguinte exemplo: 380~420V e 450~480V, respectivamente set de mínima e set de máxima.
Na parte de força, há 3 contatos (L1, L2 e L3), onde entram as três fases. São através destes contatos que o relé supervisiona o comportamento das tensões.
Na parte de comando, há um contato NF e outro NA, além do ponto comum.
Ao energizar os contatos de força, automaticamente o relé comuta, fechando o contato NA e abrindo o NF. No caso de uma das faltas elétricas citadas acima, o relé comuta para defeito, abrindo o contato NA e fechando o contato NF. Pode-se utilizar os pontos NA e comum em série com a bobina do contator principal. E os contatos de força ligados aos condutores à montante do mesmo contator. Assim, ao ligar o disjuntor principal do quadro, energizaria-se a parte de força do contator e do relé. Estando as fases coerentes, o relé comuta e o contato NA fecha, dando condição para que a bobina do contator seja energizada.
Em caso de falta elétrica, o relé comuta para falha, abrindo o contato NA e cortando a alimentação da bobina do contator (consequentemente, o contator abre).
Pode-se utilizar o contato NF para indicar a falha do relé, ligando-o a uma sirene ou sinalizador (apesar de existir um led no corpo do relé que indica falha).
Não há detalhes para especificação e dimensionamento de relé falta de fase, visto que eles atuam apenas no circuito de comando. Deve-se observar apenas o sistema elétrico a ser supervisionado: magnitudes e frequência das tensões.

Veja abaixo um circuito de comando elétrico com aplicação de um relê falta de fase:


10 comentários:

  1. preciso ver os esquemas de funcionamentos.

    ResponderExcluir
  2. Respostas
    1. Bom dia Sr. Portugal Moa. Primeiramente agradeço a visita e seu interesse pelo blog. Por favor me mande seu email que eu mandarei uma versão deste esquema para impressão.
      Obrigado;
      Douglas (administrador do blog)

      Excluir
  3. por favor não estou conseguindo imprimir.

    ResponderExcluir
  4. por favor não estou conseguindo imprimir.

    ResponderExcluir
    Respostas
    1. Bom dia Sr. Portugal Moa. Primeiramente agradeço a visita e seu interesse pelo blog. Por favor me mande seu email que eu mandarei uma versão deste esquema para impressão.
      Obrigado;
      Douglas (administrador do blog)

      Excluir
  5. Respostas
    1. Bom dia Sr. Portugal Moa. Primeiramente agradeço a visita e seu interesse pelo blog. Por favor me mande seu email que eu mandarei uma versão deste esquema para impressão.
      Obrigado;
      Douglas (administrador do blog)

      Excluir